先声药业乐德奇拜单抗申报上市丨走近IL-4Rα靶点竞争中的特应性皮炎小鼠模型
2025年7月8日,先声药业IL-4Rα单克隆抗体乐德奇拜单抗在国内申报上市。该药由康乃德生物研发,先声药业以10.25亿元获得其在大中华区的独家权益。今天,集萃药康就带您了解IL-4Rα单抗的发展现状,探索特应性皮炎小鼠模型在IL-4Rα单抗药物的研发的具体作用。
IL-4Rα单抗发展现状
作为一种靶向IL-4Rα的单抗,乐德奇拜单抗通过特异性阻断IL-4和IL-13介导的信号通路抑制炎症反应。该药物在特应性皮炎的III期临床研究中已成功达到主要终点,显著改善了大量患者的病情,并且其针对哮喘及慢性阻塞性肺病的临床试验已进入II期阶段。目前全球范围内已有两款IL-4Rα单抗获批上市,另有七款处于III期临床研究阶段,市场竞争日趋激烈[1]。
IL-4Rα靶点及其作用机制与应用
IL-4Rα作为细胞因子IL-4和IL-13的共同受体,在免疫调节中扮演核心角色。具体而言,IL-4可促进T细胞向Th2型分化,诱导2型相关细胞因子和趋化因子的产生;同时,它在B细胞中驱动抗体类型转换,并负向调节Th1型反应。此外,IL-4在组织粘附和炎症反应中发挥关键作用。
IL-4/IL-13/IL-4Rα信号通路在多种过敏性疾病的发生和发展中至关重要,例如特应性皮炎(AD)和哮喘。研究表明,在特应性皮炎患者中,IL-4基因表达异常可诱导TARC/CCL17的表达(TARC是一种与疾病高度相关的趋化因子);而在哮喘患者中,IL-13表达水平与疾病严重程度呈正相关[2]。这凸显了IL-4Rα在过敏性疾病治疗中的潜在应用价值。

图1. 哮喘过程中IL4与IL13致病机制[2]
靶向IL-4Rα的人源单克隆抗体(如乐德奇拜单抗)在特应性皮炎和哮喘等过敏性疾病的治疗中表现出显著临床疗效。其作用机制是通过结合IL-4Rα,阻断IL-4和IL-13通路,从而抑制下游炎症信号,减轻皮肤瘙痒、红肿等症状[3]。研究还证实,IL-4Rα单抗可抑制IgE的产生,而IgE是过敏反应中的关键介质[4]。
集萃药康BALB/c-hIL4/hIL4Rα小鼠及其在IL-4Rα单抗药物验证中的应用
在IL-4Rα单抗药物的研发中,合适的动物模型至关重要。集萃药康开发的BALB/c-hIL4/hIL4Ra小鼠模型,针对IL-4和IL-4Rα靶点设计,是过敏性疾病药物开发的理想工具。以下验证数据充分证明了该模型在IL-4Rα单抗药效评价中的有效性。
BALB/c-hIL4/hIL4Rα小鼠的OXA诱导特应性皮炎小鼠模型
在OXA诱导的特应性皮炎小鼠模型中,纯合子BALB/c-hIL4/hIL4Ra小鼠首先接受一次恶唑酮(Oxazolone, OXA)涂抹致敏。7天后,通过持续涂抹背部和耳部皮肤诱导模型建立,期间记录耳部皮肤的PASI评分和厚度变化。实验终点时,检测血清中mIgE分泌水平,并收集耳部皮肤组织,采用RT-qPCR方法测定炎性细胞因子的mRNA表达。结果表明,OXA成功在纯合BALB/c-hIL4/hIL4Ra小鼠上建立了特应性皮炎小鼠模型:血清mIgE水平显著升高(p<0.05),耳部皮肤中hIL4和mIL13的mRNA表达也明显增加,验证了模型的可靠性。

图2. OXA 诱导BALB/c-hIL4/hIL4Rɑ 人源化鼠特应性皮炎模型表型分析
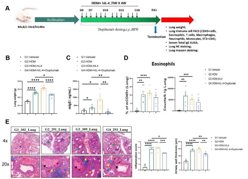
HDM诱导BALB/c-hIL4/hIL4Rα小鼠的急性哮喘模型与IL-4Rα单抗药效数据
在HDM诱导的急性哮喘模型中,纯合子BALB/c-hIL4/hIL4Ra小鼠分为两组:一组仅用屋尘螨(HDM)诱导,另一组在HDM诱导同时给予外源hIL-4处理。模型建立过程包括每周三次诱导,持续4周。诱导31天后,终点检测肺脏重量、血清mIgE水平、肺脏组织嗜酸性粒细胞比例和数量,并进行肺脏HE病理染色。结果显示,纯合BALB/c-hIL4/hIL4Ra小鼠成功建立HDM诱导的哮喘模型,表现为肺脏重量显著增加、血清mIgE水平上升、肺脏嗜酸性粒细胞比例和数量增多、肺脏炎症评分升高,以及气道壁明显增厚。
在HDM联合hIL-4处理组中,Dupilumab(一种IL-4Rα单抗)给药组与未给药组相比,肺脏重量减轻、血清mIgE分泌降低、肺脏嗜酸性粒细胞比例和数目呈下降趋势、肺脏HE病理评分显著降低(p<0.01),且气道壁厚度明显减少。这些数据证实了IL-4Rα单抗在缓解哮喘表型中的疗效。

图3. HDM 诱导BALB/c-hIL4/hIL4Rɑ 人源化鼠急性哮喘模型表型分析
特应性皮炎(atopic dermatitis, AD)是一种易复发、瘙痒性的炎症性皮肤病,发病率高且难以根治。欢迎深入了解集萃药康的多款特应性皮炎小鼠模型,推动更多药物研究和安全性评价。
参考文献
[1]https://mp.weixin.qq.com/s/q8enBbCEWtqRGPILGsMOKA
[2]Clin Rev Allergy Immunol. 2025 Apr 21;68(1):44.
[3]Sci Rep. 2023 Jul 31;13(1):12411.
[4]J Allergy Clin Immunol. 2024 Nov;154(5):1333-1338.e4.
