Nature子刊丨压力太大真的会诱发癌症?中国科学家通过无菌(GF)小鼠等模型证实
当下,快节奏的生活迫使身体持续紧绷状态,多任务处理让人难以专注,复杂的人际关系不断消耗情感能量,信息过载持续分散注意力,“压力太大”已成为人们口中出现的高频词汇。近日,中国科学家团队通过构建无菌(GF)小鼠等模型研究证实:压力太大可能会促癌!研究成果已发布Nature子刊。具体研究情况如何?集萃药康带你了解。

研究介绍
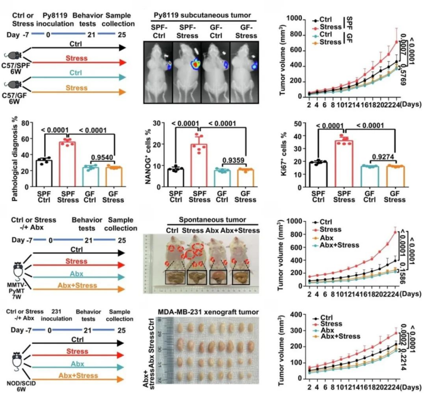
大连医科大学肿瘤干细胞研究院彭飞、刘强以及大连医科大学附属第二医院徐岭植研究团队发现,心理压力会促进乳腺癌细胞往驱动肿瘤发生、转移、耐药和复发的癌症干样细胞发展。
研究通过构建无菌(GF)小鼠、无特定病原体(SPF)小鼠、自发性乳腺癌模型(MMTV-PyMT)和MDA-MB-231乳腺癌细胞的原位移植瘤模型,结合宏基因组测序、代谢组分析、体外细胞实验及临床样本多维度验证,首次系统揭示心理压力与肠道微生物群互作调控癌症进展的分子机制,为压力相关性乳腺癌的临床干预措施提供重要理论依据。该研究成果已发表于《Signal Transduction and Targeted Therapy》。
集萃药康无菌(GF)小鼠助力
本研究使用的无菌(GF)小鼠模型均来自国内领先的无菌动物研发平台 —— 集萃药康,其标准化生产与实验体系为研究的严谨性提供了关键支撑。

研究团队采用多种乳腺癌小鼠模型,通过慢性束缚应激(CRS)模拟人类心理压力场景。实验结果显示,心理压力显著加速了肿瘤生长进程,并增强了癌症干细胞特性。值得注意的是,在无菌小鼠及抗生素清除肠道菌群的小鼠模型中,心理压力诱导的肿瘤生长及癌症干细胞活性均被显著抑制。对比数据表明,肠道微生物群在心理压力驱动的肿瘤发展过程中扮演着关键介质角色,其存在与否直接影响压力对癌症的促进效应。

图1. 心理压力促进的乳腺癌进展和干细胞特性依赖肠道菌群的参与
基因组学与代谢组学联合分析发现,心理因素可塑造肠道菌群结构:压力组小鼠肠道内Akkermansia muciniphila (A. muciniphila,阿克曼菌)丰度显著降低,而Muribaculum(鼠杆菌属)等细菌的丰度显著升高;与此同时,小鼠粪便及肿瘤组织中的丁酸水平也显著下降。
进一步功能验证显示,在SPF小鼠中补充阿克曼菌活菌、外源性丁酸或富含丁酸前体的高纤维饮食,可以显著抑制心理压力诱导的肿瘤进展,提示特定菌群及其代谢产物在压力相关癌症中的关键调控作用。

图2. 小鼠补充A. muciniphila和丁酸可抑制心理压力诱导的肿瘤发展
机制研究表明,心理压力可通过激活Wnt/β-catenin信号通路驱动癌症干细胞特性的发展。而丁酸作为天然的组蛋白去乙酰化酶(HDAC)抑制剂,能通过提升组蛋白H3K9乙酰化水平,特异性激活ZFP36的转录;后者进一步结合LRP5 mRNA的AU富集元件,加速其降解,从而抑制Wnt/β-catenin通路的激活,最终遏制癌症干细胞的干性特性。
临床样本分析进一步证实,乳腺癌患者中阿克曼菌丰度与丁酸水平呈显著正相关,且二者均与心理压力评分、肿瘤标志物表达及预后结局密切关联。这些发现不仅为基于肠道菌群——代谢物轴的癌症诊断与治疗策略开发提供了关键临床证据,更有望为伴有焦虑抑郁状态的乳腺癌患者开辟微生物靶向治疗新路径。

图3. 心理压力诱导肠菌失调,进而激活LRP5/β-catenin通路,促进癌症干细胞特性的发展
长期“高压”,如何自救?
降低目标预期
抛弃完美主义心态,改为“小步迭代”的心态,先做到60分,再慢慢优化精进,不断改善进步到80分或100分。这样每个阶段的压力是适度的,就会成为有效的动力。
让身体动起来
运动时产生的多巴胺能让身心舒畅,可以选择扩胸运动、拉伸、跑步等你喜欢的运动来发泄。选择开合跳、骑行等有氧运动,或简单进行办公室走廊快走,都能有效转移心理压力。
释放情绪压力
当感到悲伤痛苦、压力爆表时,不要憋着,哭出来能释放情绪,带走压力激素,降低相关神经递质,有益心理健康。
集萃药康菌群平台介绍
集萃药康打造了无菌鼠及菌群研究服务平台,具备无菌动物生产和使用双许可证。除了提供丰富的无菌(GF)小鼠模型,平台还可承接模型动物无菌净化、单菌/多菌定植、粪菌移植、菌株分离筛选、菌株药效分析、菌株安全性评估、实验终点解剖取材和体外分析等服务项目,菌群与疾病的研究涵盖代谢、自免、肿瘤、神经等各大领域。目前,平台已与研究者合作或提供服务在CNS等权威期刊发文20余篇,累计影响因子600多。
参考文献
https://doi.org/10.1038/s41392-025-02159-1
