无菌小鼠助力RIE研究丨菌群衍生物I3A缓解肠道辐射损伤
2024年5月,苏州大学附属第二医院田野和苏州大学放射医学与防护学院李明团队在GUT MICROBES杂志发表题为"Microbiota-derived I3A protects the intestine against radiation injury by activating AhR/IL-10/Wnt signaling and enhancing the abundance of probiotics" 的文章。该研究深入探索了微生物衍生代谢物的功能及其潜在的肠道保护作用机制,为理解RIE(急性放射性肠病,radiation-induced enteropathy)的发病机理提供了新的视角,同时也为开发RIE的新型治疗策略开辟了新道路。该研究使用了来自集萃药康的无菌小鼠C57BL/6J[GF](Strain NO. N000295)。

急性放射性肠病的诱因和治疗
放射治疗作为恶性肿瘤治疗的关键手段,尽管效果显著,但在盆腔肿瘤的治疗过程中常导致肠道组织受到辐射,从而诱发高发的急性放射性肠病(radiation-induced enteropathy,RIE)。
令人担忧的是,约有一半的患者会进一步发展为慢性损伤。RIE不仅极大地限制了放疗的剂量提升和整体疗效,还深刻影响了患者的生活质量。
当前,尽管存在药物治疗、益生菌治疗及外科手术等多种临床干预手段,但其疗效依然有限。
研究过程分享
为了筛选出最有效的辐射防护吲哚衍生物,研究团队首先对小鼠肠道类器官进行了测试,发现3-吲哚羧酸(indole-3-carboxaldehyde, I3A)能显著提升肠道类器官的出芽率、修复受损组织并增大其表面积,同时促进肠干细胞(intestinal stem cells, ISCs)的存活,展现出最强的综合辐射防护效果。在HIEC-6细胞(一种人类肠道上皮细胞系)实验中,I3A以剂量依赖的方式促进了受辐照细胞的增殖,尤其在100 μM浓度下效果最*佳。此外,I3A还提高了受辐照HIEC-6细胞的存活率和克隆形成能力,并有效减少了辐射诱导的细胞死亡。
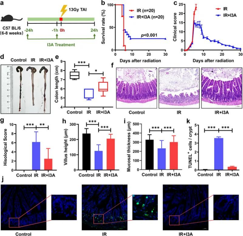
研究团队继续开展了体内实验,发现在13 Gy全腹照射后,I3A处理组小鼠的存活率提高了25%,且临床评分显著降低。此外,I3A还明显减轻了照射后小鼠结肠长度的缩短,并通过组织病理分析观察到其显著降低了肠道损伤评分,恢复了因辐射而缩短的肠道绒毛和黏膜,同时减少了辐射导致的TUNEL阳性细胞上调。

图1 口服I3A能有效缓解全腹照射诱导的肠道损伤
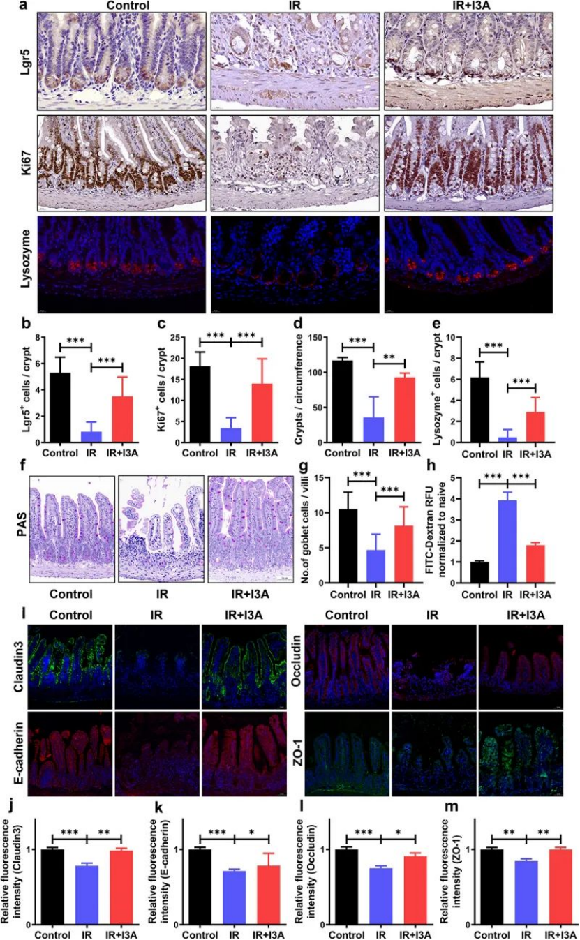
为了评估I3A是否影响隐窝上皮细胞的增殖,研究团队使用针对Lgr5和Ki67的抗体进行免疫组化(immunohistochemistry, IHC)检测肠切片,发现I3A能增加Lgr5+肠干细胞和Ki67+增殖细胞的数量。此外,I3A还能促进ISCs向潘氏细胞和杯状细胞分化,显著降低肠道通透性,并通过缓解紧密连接蛋白的破坏,来维持肠道屏障的完整性。

图2 I3A能有效促进隐窝细胞增殖分化并维护肠道屏障完整性
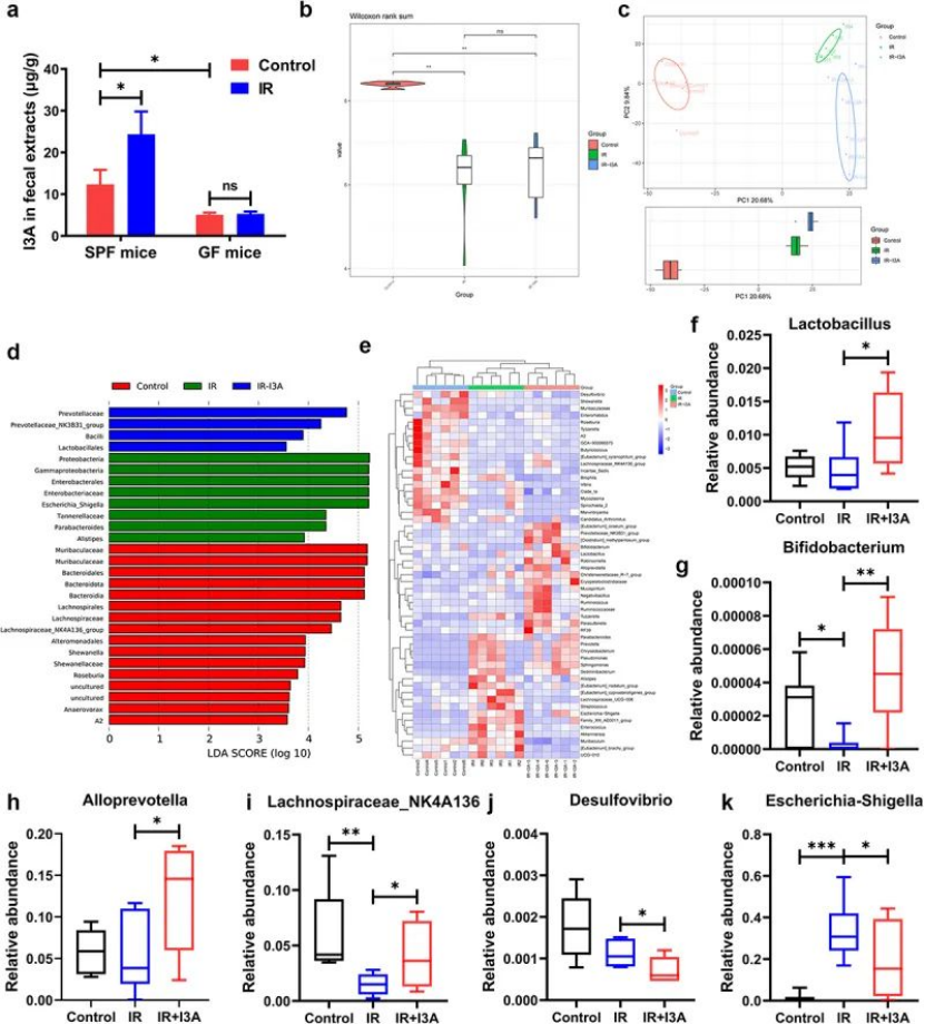
通过高效液相色谱分析,发现SPF小鼠在接受全腹辐照(total abdominal irradiation, TAI)后粪便中I3A含量上升,而无菌小鼠则无此现象,揭示辐射诱导的I3A产生依赖于肠道微生物。进一步通过16S rRNA测序发现,TAI与I3A联合治疗显著改变了小鼠的肠道微生物结构,具体表现为:I3A增加了益生菌(如乳酸菌、双歧杆菌等)的相对丰度,同时降低了致病菌(如脱硫弧菌、埃希氏-志贺氏菌)的相对丰度。

图3 肠道微生物产生的I3A能够调整全腹照射小鼠的肠道细菌结构
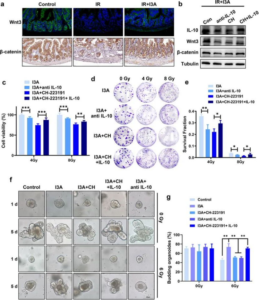
为了深入理解I3A如何介导辐射防护,研究团队分析了不同处理小鼠的小肠转录组,鉴别出375个差异表达基因,并验证了其中6个关键基因的表达模式。结果显示,I3A能激活芳烃受体(aryl hydrocarbon receptor, AhR)信号通路,上调其主要下游靶标CYP1A1(cytochrome P450 1A1)的表达,并诱导IL-10的表达。使用AhR特异性抑制剂CH-223191后,发现该抑制剂能有效阻断AhR/IL-10信号通路,进而取消I3A的辐射防护作用,并部分削弱其对辐射诱导凋亡的细胞保护作用。
研究揭示,I3A能激活Wnt-β-catenin通路,在小鼠体内显著提升Wnt3和β-catenin的表达。在辐射损伤的HIEC-6细胞中,这一过程依赖于IL-10的介导,且IL-10的补充能抵消AhR抑制剂对I3A辐射防护作用的干扰。小鼠肠道类器官实验同样验证了这一机制。简而言之,I3A通过激活Wnt/β-catenin通路并依赖AhR/IL-10/Wnt3信号轴,有效促进肠道上皮细胞的损伤修复。

图4 I3A借助AhR/IL-10/Wnt3信号轴调控肠道干细胞(ISCs)的增殖与分化
在HCT116和SW620癌细胞及小鼠结直肠癌模型中,I3A处理未能增强细胞对辐射的抵抗力或促进肿瘤生长。同样,在人结直肠癌类器官中,I3A也无法减轻辐射毒性。因此,I3A在放疗期间对肿瘤不具保护作用,有望成为盆腔放疗中对抗辐射诱导肠损伤的有效临床手段。
在集萃药康无菌小鼠的助力下,微生物源I3A的发现为放射性肠炎的治疗提供了新的策略。通过激活AhR/IL-10/Wnt信号通路并上调益生菌丰度,I3A展现出了显著的肠道保护作用。未来,随着研究的深入和临床应用的拓展,I3A有望成为RIE治疗领域的新星。
