IF 40.8!药康模型助力中日友好医院曹彬教授团队揭示重症甲流诱因关键机制

研究背景
甲型流感病毒(IAV)感染可引发严重肺炎甚至死亡,其中关键病理机制之一是PANoptosis(一种同时激活细胞焦亡、坏死性凋亡和凋亡的炎症性细胞死亡方式)。该过程导致细胞膜破裂,释放大量损伤相关分子和炎症因子,诱发“细胞因子风暴”,加剧组织损伤。Ninjurin-1(Ninj1)是近年来被发现的参与细胞膜破裂过程的关键蛋白,但其在病毒性肺炎中的作用尚不明确。
中国医学科学院-北京协和医学院中日友好医院曹彬教授团队于2025年9月在《Signal Transduction and Targeted Therapy》发表重要研究成果,系统揭示了Ninj1在IAV感染中促进细胞裂解和过度炎症的作用机制,并提示其作为病毒性肺炎严重程度生物标志物及潜在治疗靶点的潜力,影响因子40.8分。研究中使用的Ninj1-KO (T034357)、Zbp1-KO (T029037)、Pycard-KO (T011758)和Il1b-KO (T003746)小鼠均来源于药康生物。
研究成果
1、Ninj1在IAV感染后表达显著上调
IAV感染小鼠肺部后,Ninj1表达显著升高,高剂量病毒诱导的Ninj1上调更为明显,提示其表达水平与疾病严重程度相关。Ninj1主要在髓系细胞(MYEs)中表达,而非肺泡上皮细胞(AECs)。IAV感染后,髓系细胞比例扩大,尤其在巨噬细胞(MAs)和中性粒细胞中Ninj1表达增加,揭示了Ninj1在IAV感染疾病进展及巨噬细胞PANoptosis过程中的潜在作用。

图1. Ninj1在IAV感染后上调
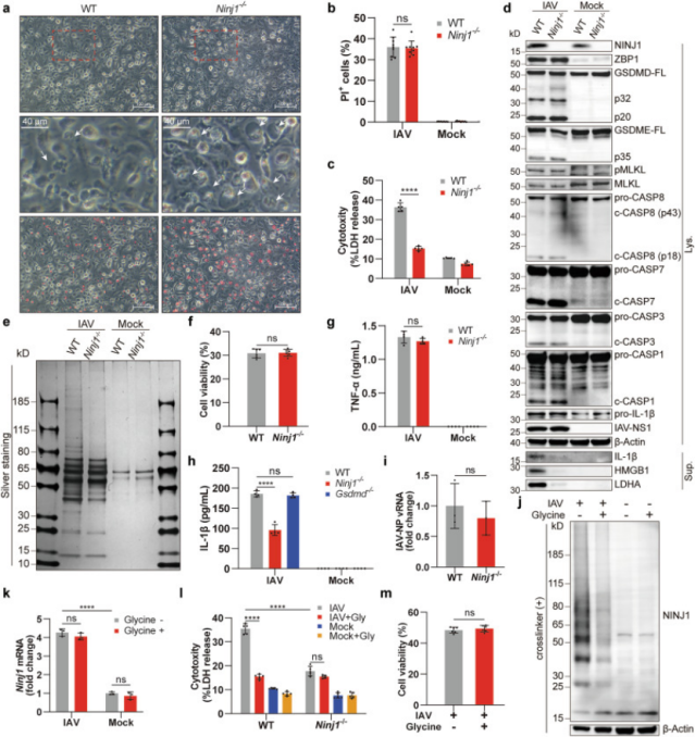
2、Ninj1介导IAV感染中的细胞溶解,但不影响细胞死亡
为阐明Ninj1在IAV感染过程中对细胞死亡方式及炎症反应的影响,作者比较了野生型(WT)与Ninj1敲除(Ninj1-/-)小鼠骨髓来源的巨噬细胞(BMDMs)。形态上,Ninj1-/- BMDMs呈现持续的气球样形态,而WT BMDMs最终仅残留细胞碎片。尽管两组细胞均出现细胞膜渗漏,但Ninj1敲除或突变其寡聚化关键残基(K45Q)显著减弱了细胞膜修复能力,并减少了LDH和HMGB1等细胞内容物的释放。然而,Ninj1缺失并未阻止BMDMs的死亡。

图2. Ninj1介导IAV诱导的细胞溶解而不影响细胞死亡
3、IAV诱导的PANoptosis由Zbp1启动,Ninj1激活依赖Zbp1
在IAV诱导的PANoptosis过程中,Ninj1的寡聚化及其介导的细胞溶解依赖于Zbp1。此外,Ninj1在细胞活性与炎症反应方面的作用与Zbp1存在差异。Zbp1或Ifnar1缺失可逆转细胞膜修复障碍和细胞死亡,并使所有程序性细胞死亡通路被抑制,同时Ninj1寡聚化减弱。Zbp1-/-与Ninj1-/- BMDMs释放的LDH量相当,但Ninj1-/-细胞仍会发生死亡。与Ninj1-/-相比,Zbp1-/- BMDMs中IL-1β释放被更彻底抑制。

图3.Ninj1介导的细胞溶解依赖于Zbp1
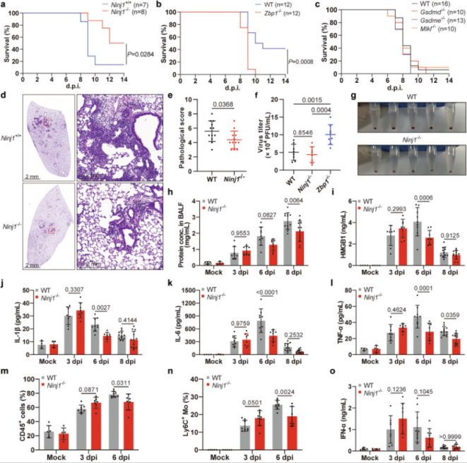
4、Ninj1驱动IAV诱导的肺部病理及过度炎症
与Zbp1缺失不同,Ninj1缺失提高了IAV感染后小鼠的存活率,并显著减轻肺部病理损伤。Ninj1-/-小鼠的支气管肺泡灌洗液(BALF)离心后细胞沉淀更少,蛋白质浓度更低,HMGB1及促炎细胞因子(IL-1β、IL-6、TNF-α)水平也显著降低。Il1r-/-和Il1b-/-小鼠对IAV诱导的死亡更为敏感,且额外敲除Il1b会削弱Ninj1缺失带来的保护作用。

图4.Ninj1驱动IAV诱导的肺部病理和过度炎症反应

图5. WT和Il1r-/-,WT和Il1b-/-,以及Ninj1-/-和Ninj1-/-Il1b-/-小鼠的生存曲线(IAV的LD50剂量)
5、Ninj1在COVID-19患者中高表达,与不良预后相关
PANoptosis不仅参与IAV感染,还参与SARS-CoV-2感染。Ninj1在COVID-19患者中,发现感染后Ninj1显著升高,尤其在死亡病例中表达最为丰富。作者的scRNA-seq分析揭示了Ninj1在Mo/Mas中作为重症COVID-19患者中过度炎症状态和不良预后的生物标志物的潜力。
临床意义与展望
1. 治疗靶点潜力:Ninj1介导细胞膜破裂但不影响细胞死亡进程,使其成为理想干预靶点,可在不削弱抗病毒免疫的前提下控制过度炎症。
2. 生物标志物价值:Ninj1在髓系细胞中的表达水平可反映病毒性肺炎的炎症程度和预后,具备临床转化前景。
参考文献
Xu, Y., Zheng, Y., Liu, Y. et al. Ninjurin-1 mediates cell lysis and detrimental inflammation of PANoptosis during influenza A virus infection. Sig Transduct Target Ther 10, 307 (2025). https://doi.org/10.1038/s41392-025-02391-9
