Nature Microbiology 丨 复旦大学最新研究证实:肠道菌群可缓解肾病进展
近期,复旦大学郑琰研究员及其合作者研究团队联合在《Nature Microbiology》期刊上发表了题为“Segatella copri and gut microbial ammonia metabolism contribute to chronic kidney disease pathogenesis”的研究论文,揭示了肠道菌群通过调控循环氨水平影响慢性肾病进展的潜在机制。该研究发现肠菌Segatella copri( 原名Prevotella copri )通过氨代谢相关通路及asnA基因编码的氨同化酶,降低血氨水平并缓解氨加剧的肾损伤。研究成果为慢性肾病的预防和治疗提供了潜在方案。其中抗生素清扫小鼠来源集萃药康。
慢性肾病(CKD)是一种因肾功能减退或肾脏受损而无法正常过滤血液的渐进性疾病,影响全球约9.1%的成年人。既往研究表明,肠道菌群稳态与CKD进展相关,但大规模人群研究和机制研究仍较为有限。本研究通过分析1550名65至93岁中国老年社区人群的肾功能指标和粪便宏基因组数据,发现S. copri丰度与肠道氨代谢相关的菌群功能特征(包括特定的氨代谢通路、酶、基因)存在显著关联,主要发现通过两个外部队列进行了验证。
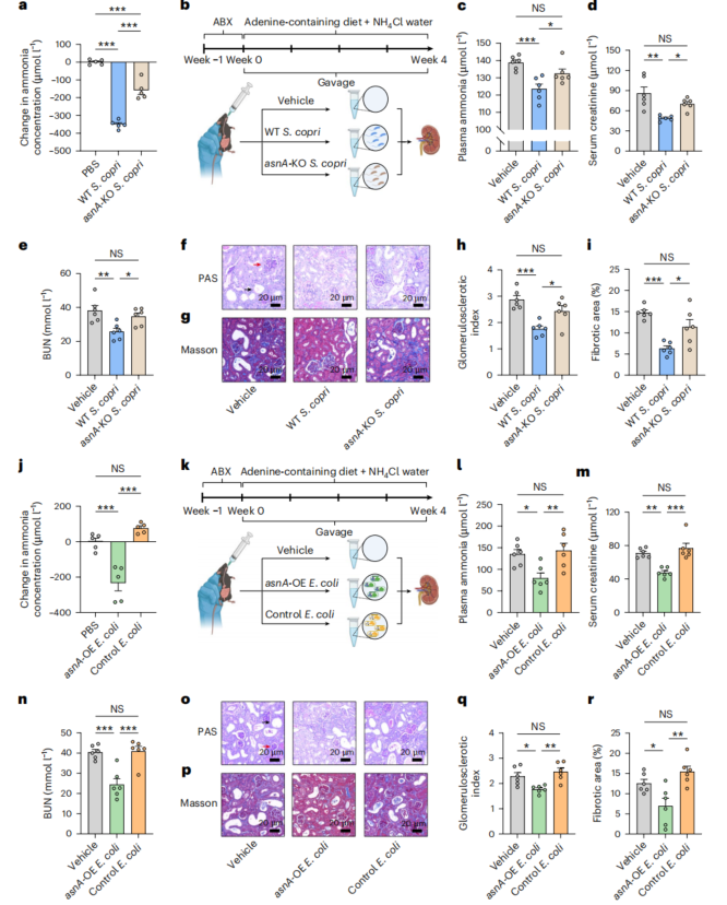
进一步地,给抗生素(ABX)清扫的CKD小鼠补充外源氨的同时,分别灌胃S. copri菌和缺失asnA基因的S. copri菌,终点时检测小鼠的主要肾功指标(如血肌酐等)和肾脏病理切片,结果显示S. copri菌灌胃小鼠的肾损伤程度较轻,和另外两组小鼠均存在显著差异,表明S. copri菌定植缓解了由氨积累引起的小鼠肾损伤。
此外,研究人员将asnA基因转导进质粒,同时灌胃ABX清扫的CKD小鼠,也佐证了asnA基因编码的氨同化酶可以缓解由肠道氨积累加剧肾损伤的结论。

asnA基因介导S. copri缓解氨加速型慢性肾病进程的核心机制
氨暴露加速小鼠的CKD进展,而S. copri或异源表达asnA基因的大肠杆菌定植可通过降低循环氨水平缓解肾损伤,但asnA基因敲除后保护作用消失。asnA基因编码的氨同化酶是S. copri调控其氨代谢的核心,其异源表达可传递其氨同化能力。使用菌株基因编辑技术对菌株的目标基因进行敲除和过表达,或许为相关疾病的防治提供了新的视角。
